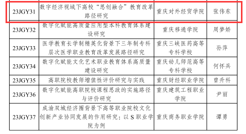
近日,重庆市教育委员会公布了《关于教育综合改革第九批试点项目和2023年度研究课题立项的通知》(渝教改发〔2023〕7号),我校吴耀熙老师《西部陆海新通道建设背景下数字化赋能高素质涉外人才培养改革试点》获批重庆市第九批教育综合改革试点项目立项,张伟东老师《数字经济视域下高校“思创融合”教育改革路径研究》获批2023年度教育综合改革研究课题立项。
《西部陆海新通道建设背景下数字化赋能高素质涉外人才培养改革试点》通过构建高素质涉外人才培养体系,从教育理念、制度建设、课程设置、实训平台、资源建设、师资建设等方面入手,建设高素质涉外人才培养数字化体系,打造服务国家西部陆海新通道建设的高素质涉外人才培养基地,对服务国家一带一路战略背景下西部陆海新通道建设以及涉外人才培养创新具有重要意义。《数字经济视域下高校“思创融合”教育改革路径研究》主要以数字经济时代发展对创新创业型人才培养提出的新需求,通过分析大学生创新创业教育过程中存在的思想政治教育问题及其原因,提出行之有效的策略,推动创新创业教育的发展,对大学生思想政治教育和创新创业教育有机融合发展具有重要意义。
本次教育综合改革试点项目及教育综合改革研究课题双双获批立项是我校持续深化高等教育综合改革,推进科研兴校、科研强师、科研育人的重要体现,学校将按照《重庆市深化教育领域综合改革试点项目和研究课题管理办法》相关规定,紧盯预期目标,强化过程管理,做好工作保障,扎实开展相关工作,切实发挥课题咨政功能及试点带动作用,确保按时完成相关任务。


